In the world of Electronic Robotic Projects, the Automatic Rain Detection System stands out as an innovative smart automation project designed to respond intelligently to changing weather conditions. This project automatically detects rainfall and controls a servo motor to protect outdoor equipment such as solar panels, windows, or garden plants.
At its core, the system uses a Rain Sensor Module to sense the presence of water droplets and an Arduino Uno microcontroller to process the signals. When the rain sensor detects moisture, the Arduino activates the servo motor, which rotates to close a protective cover. Once the rainfall stops and the sensor no longer detects water, the system reopens the cover, ensuring continuous functionality without human intervention.
This project beautifully demonstrates how sensors, actuators, and microcontrollers can work together in Electronic Robotic Projects to create real-world, weather-responsive automation. It’s an excellent example of practical robotics and IoT integration for smart home or environmental protection systems.
WIRING CIRCUITS
Main Components
Component | Quantity | Description |
Arduino Uno | 1 | Main controller |
Rain Sensor Module | 1 | Detects rainfall (wet/dry condition) |
Servo Motor (SG90) | 1 | Controls movement of protective cover |
Power Supply | 1 | 5V via USB or adapter |
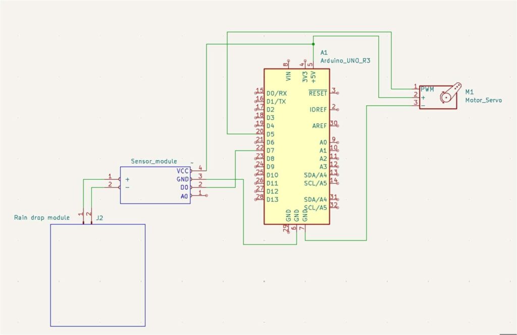
DIAGRAM
Connections Description
Component | Arduino Pin | Connection Description |
Rain Sensor Module | ||
VCC | 5V | Power supply for rain sensor |
GND | GND | Common ground with Arduino |
DO (Digital Output) | D7 | Sends digital rain detection signal to Arduino |
Servo Motor (SG90) | ||
Red (VCC) | 5V | Power for servo motor |
Brown/Black (GND) | GND | Common ground connection |
Orange/Yellow (Signal) | D5 | PWM signal pin for servo control |
Arduino Uno Power | USB / 5V adapter | Provides power for logic and servo operation |
Test the Hardware
- Upload the Arduino code that reads the rain sensor and controls the servo motor.
- Dry condition:
- When there is no rain, the rain sensor output is HIGH.
- The servo should stay in the open position.
- Rain detected:
- When water touches the sensor, the output becomes LOW.
- The Arduino moves the servo to the closed position.
- After rain stops:
- Once the sensor dries, the output returns HIGH.
- The servo rotates back to reopen the cover.
- Adjust sensor sensitivity using the small potentiometer on the rain sensor board if detection is unstable.
Troubleshooting
Problem | Possible Cause | Solution |
Servo not moving | Wrong pin or power issue | Ensure servo connected to D5 and powered from 5V |
Sensor always shows rain | Sensor board wet or misadjusted | Dry the sensor plate and adjust potentiometer |
No rain detection | Loose DO wire or reversed polarity | Check wiring of rain sensor connections |
Servo jittering | Weak power supply or noise | Use stable 5V source or add capacitor across servo power lines |
Arduino resets when servo moves | Power overload | Use external 5V adapter for servo |
( This project presents an advanced automatic rain detection system built using an Arduino Uno, a rain sensor module, and a servo motor. The system is designed to automatically monitor weather conditions and react intelligently to rainfall without any manual intervention. The rain sensor continuously detects the presence of water droplets and sends a digital signal to the Arduino microcontroller. Upon detection of rain, the Arduino processes the signal and activates the servo motor, which promptly moves to close a protective cover—shielding sensitive outdoor equipment such as windows, solar panels, or garden devices from getting wet. Once the rainfall ceases and the sensor surface dries, the system automatically reopens the cover, restoring normal operation.
This project is simple yet effective, cost-efficient, and highly reliable. It serves as a practical example of how embedded systems, sensors, and actuators can be integrated to create smart, weather-responsive automation. The design not only highlights fundamental concepts of IoT and robotics but also demonstrates real-world applications in home automation, renewable energy management, and environmental protection—making it an excellent educational and practical model for modern electronic robotic projects. )
